花生日记被罚7456万的背后

作祟的利欲心,还是理性的规范?
3月15日当日,电子商务平台、商品智能导购APP广州花生日记网络科技有限公司(简称“花生日记”),因涉嫌传销(直销)违法行为,受到了广州市市场监督管理局行政处罚,罚款150万元,没收违法所得7306万元,成为社交电商最大笔的罚单。
△ 花生日记的行政处罚,来源:天眼
随即第二天,3月16日,花生日记发布了关于被行政处罚的声明,宣称接受并尊重这一处罚,在早期发展过程中有不合规的做法,并于2018年做了整改和规法,目前运营模式已合法合规。同时表示社交电商是新生事物,保持积极的心态,不断拥抱变化,让这一新事物稳健发展。
花生日记是什么平台?
成立于2017年7月,花生日记对外宣称自己是一个独立的App导购平台,每天会有大量的优惠产品更新。
用户可通过平台搜索优惠券,找到优惠券后可从花生日记进入到淘宝等平台购物。
从营业额来看,2018年初花生日记总GMV(交易总量)仅为120亿元,然而增长速度惊人,到2018年底,花生日记月度GMV已经达到30亿元,用户规模在5500万左右。
为什么会处罚?
根据相关行政处罚内容,从2017年7月28日至2018年9月25日期间,花生日记通过设定“平台(分公司)——运营商——超级会员——超级会员... ...超级会员”的层级式管理架构,采取多层级佣金计提制度和会员升级费用等手段,形成了31530个以运营商为塔尖的金字塔结构,发展会员2100多万人,会员层级最多达51级,会员遍及全国各省市,收取佣金金额达456744401.69元。
△ 和线下的传销方式有点相似
而搜索花生日记时会发现,大量有关“赚钱”、“优惠”的文案充斥屏幕:
“如果你是消费者,你可以领取大额优惠卷下单,省钱!如果你是代理进入,可以看到商家推广奖励的佣金,并且不压货、不囤货、推广商品赚钱!如果你是运营商,你可以享受整个团队的消费佣金分润!”
发展期间,花生日记开始收取“超级会员”费用。
2017年7月28日至2018年1月15日间,在平台设置规则,规定会员只能领取花生日记平台的优惠券,而超级会员以及运营商才能获得发展他人加入并从下一级会员消费金额中提取佣金的资格。而会员如果希望升级成为超级会员,则需要交纳99元升级费用。
在上述期间,花生日记共发展超级会员7247人,收取费用717453元。
后鉴于有会员投诉,从2018年1月16日起,花生日记修改了上述规则,将会员和超级会员合并,用户一经注册就成为超级会员,不再收取费用。
而此前的这一销售模式,2018年,花生日记引起了工商部门的注意。
整改后,是为了顺利赴美上市?
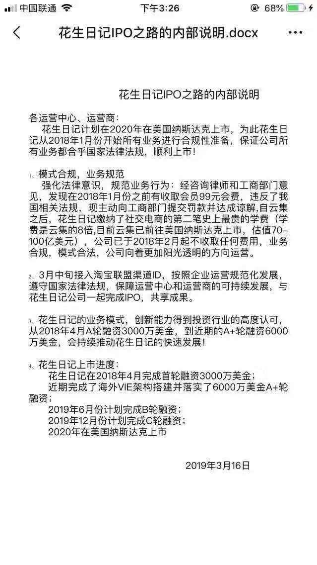
根据花生日记内部说明表示,公司2019年3月中旬接入淘宝联盟频道ID,按照企业运营规范化发展,保障营运中心和运营商的可持续发展。
花生日记之所以积极配合监管部门,主要是出于合规合法经营,以达到尽快上市的目的。
2018年4月,花生日记完成A轮融资3000万美元,近日获得A+轮融资6000万美元,并完成海外VIE架构搭建,还计划在2019年6月、12月完成B轮、C轮融资,2020年在美国纳斯达克上市。
有疑似花生日记内部人士在朋友圈回应称,罚款属实,计划于2020年赴美上市。
“公司已经熬过了最难的时候,现在不会倒闭,并正在向正规上走,为IPO冲刺努力。”该内部人士表示,学费交了,现在一切正往正规上走。
社交电商,处罚是为了交学费?
除了花生日记,另外的社交电商平台——云集微店2017年也曾被罚款958万元,微信公众号被查封,云集微店创始人肖尚略将之称为“958万,我们为社交电商交学费。”2015年2月12日开始上线试运营的“云集微店”App,2017年5月12日,杭州高新技术产业开发区(滨江)市场监督管理局给云集微店开了一纸《行政处罚决定书》,根据《行政处罚决定书》,云集微店有组织策划传销违法行为,没收违法所得约808.41万元,再罚款150万元,合计罚没超958万元并上缴国库。
根据《行政处罚决定书》的描述,云集微店的推广模式为:要成为云集微店的店主,须缴纳一年365元的平台服务费,成为“店主”后,可以邀请其他人员加入成为新店主,“店主”邀请新“店主”满160名(直接邀请30名和间接邀请130名),即可成为“导师”,团队人数达到1000名,即申请成为“合伙人”。
《行政处罚决定书》称,从2016年1月7日开始,杭州滨江工商陆续接到多起关于云集微店开展经营活动涉嫌传销的举报,核查发现云集微店存在“入门费”、“拉人头”和“团队计酬”等行为,这些行为涉嫌违反《禁止传销条例》第七条的规定,2016年1月20日杭州滨江工商正式立案调查。
截至2016年2月18日,云集微店涉及人员达310221名,当事人以平台服务费名义获得808.41万元。
肖尚略表示,“958万的背后,是当初的App社会化地推方式与存在了12年之久的规则条例的不兼容。我们将原本存在于企业内部的销售管理培训团队,变成了社会兼职就业,与相关条例构成了冲突。在监管部门与专家们的帮助下,云集微店于恰当的时期进行了整改,调整了App的推广模式。从此我们告别了有争议的App社会化地推模式,以规范的公司化方式推动App销售,成功探索出了一条合规的社交电商新路径。”
而就在云集微店被处罚前,同样是社交电商平台的环球捕手,其微信公众号被封,腾讯给出的封禁理由是“此帐号存在涉嫌多级分销经营违规行为”,并且已清退该账号绑定的微信支付商户号。目前其官网微信号链接已撤下,微博则禁止评论。
不过环球捕手母公司浙江格家网络技术有限公司否认了传销和永久封号说法,认为自己背锅,遭人陷害。
据悉,浙江格家网络技术有限公司曾在2016年10月份,获得 1亿人民币A+轮融资,投资方为顺为资本(小米雷军旗下)、广发信德和平安创新投资基金。2016年3月份获得数千万人民币A轮融资,投资方为顺为资本、平安创新投资基金、真格基金和经纬中国。2015年7月份,曾获经纬中国1500万人民币Pre-A轮融资。
与云集微店类似,环球捕手在营销推广上采用的都是多级分销制,用户只要注册就必须缴纳299元的技术服务费,至于这笔钱是否真用在技术服务上,不得而知。
具体来说:
首先,用户需缴纳299元的技术服务费,成为分享达人,然后每推荐新增一名分享达人,可获得100元奖励、直属用户购物返利5%~25%、注册大礼、自购返利5%-25%。
当招募人数达到60名时,就可以晋升为经理,可获得普通达人收益、团队所有分享达人收入20%。
当招募人数达到1000名时,就晋升为总监,再享受相应的返利。
这种操作模式其实类似于传销模式中的“拉人头”,在没有商品支撑的情况下,只要找到人就可以获利。
处罚封号后的高速增长
正如肖尚略所言,处罚是为了交社交电商的学费,2017年云集微店的全年交易额突破了100亿,2018年初,肖尚略表示其目标是突破300亿。
增长的底气在哪里?
肖尚略表示聚焦和专注,未来三年云集的精选SKU以月度为单位不超过5000个,云集精选的精选不会超过500个,提供更好的设计,更好的品质,更好的性价比,更好的体验。
“生意做的大,并不是靠产品有的多,全世界那么多优秀公司其实并没有靠产品多,但是却能够创造用户的满足。所以云集有5千个全球的SKU足够了,足够支撑千亿规模。 ”肖尚略表示。
而2019年2月,环球捕手的母公司格家网络CEO李潇发布公开信,2018年环球捕手的GMV突破百亿人民币,连续第二年维持500%的增长。此外,环球捕手2018年的注册用户数突破4000万,达到100%增长。
这一家以美食为核心,辅以社交电商、内容电商、自营品牌等多重属性,深耕美食垂直领域,精选全球60多个国家的1000多个品牌,涵盖美食酒水、服饰箱包、美妆个护、家电数码、母婴玩具、家装家居等各大品类,为全球超4000万名用户提供高性价比的商品和服务的平台,李潇认为,其竞争力在于不是所谓的“销售模式”,而是格家网络积累多年的供应链体系、质检体系、物流体系。而其在拉流量和促收入两方面,也是两大壁垒。
至于花生日记,此次出发作为社交电商最大笔的罚单,2018年底,花生日记月度GMV已经达到30亿元,速度非常惊人。
社交电商如何在规范中野蛮生长?
近年以来,以环球捕手、云集微店、贝店、达令家、达人店、爱库存、好衣库、洋葱海外仓、好物满仓、楚楚推、有好东西、全球时刻、闺秘mall、脉宝云店等为代表的分销开店型社交电商平台,凭借微商分销模式快速崛起,也吸引了包括网易推手、阿里巴巴“微供”、京东“微选”、唯品会“云品仓”、寺库“库店”等“头部平台”均已入场。
同时由于野蛮生长、层级不清,导致良莠不齐,也频频遭到涉嫌传销争议与质疑,乃至工商千万元行政处罚。
有人认为,正如淘宝在前期发展中,平台充斥着假货、钻空子等不规范的现象,需要一定时间的整顿和规范,而社交电商作为新事物,也正处于淘宝前期的阶段,需要平台自身的规范,以及法律法规的相关制约。
传销还是直销,是否需要门槛入驻,层级式管理架构是否合理,交了学费就可以不规范吗……这些都是社交电商需要面临的问题,当一个新事物在快速增长时,需要对自身平台的理性思考,也需要创始人有一颗敬畏之心。
处罚,不是一个简单的动作,不是交学费的短期结果,而是一种长期的警示,是让每一个参与社交电商人对增长背后的理性思考。
免责声明
本网刊发或转载各类资讯,是出于传递更多信息之目的,并不以赢利为目的,也不意味着赞同其观点或证实其内容的真实性。
C2CC历来重视版权等知识产权保护,如本网转载之部分资讯、稿件涉及版权等问题,请作者在本网发布该文两周内速来电或来函与我们联系,C2CC会及时处理。
凡本网原创稿件,版权归本网所有,并遵循CC创作共用约定。其他媒体(包括网络媒体和传统媒体)转载C2CC原创稿件时须在明显位置注明信息来源:C2CC中国化妆品网。


