途锐杰陈小丫:医美新零售,美丽行业生态的下一个“十字路口” | 敬她力量⑨

为医美赋能。
在陈小丫的身上,能感受到互联网时代的特有气质,她认为,医美还属于传统零售行业,在互联网时代,应该拥有属于医美行业的革新。
陈小丫从小就有一个梦想,想创业,实现自己的人生价值。大学毕业后,陈小丫来到了浙江,她觉得南下的机会比较多。没有工作经验的她,在刚开始的这些年一直在寻找创业的机会和方向。起起伏伏很多年,最终她将创业目标放在了“互联网+医美”。
过去三年,她的机构一直在服务大量的网红,网红粉丝总数有八千五百万。在做用户需求分析的时候发现有大量用户有医美、轻医美需求,但是需求没有被满足。
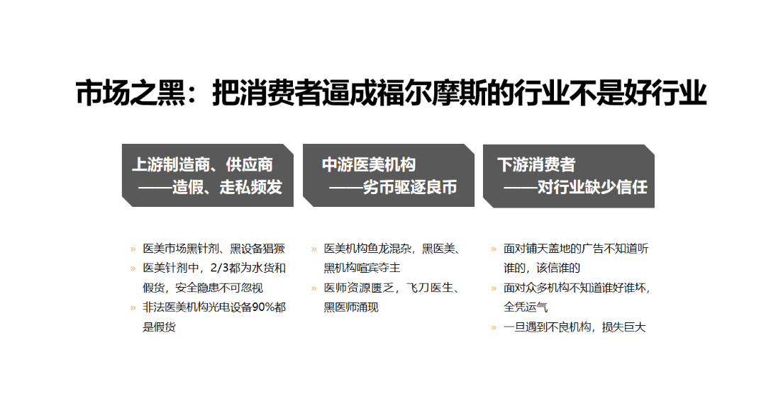
“用户在如何选择医美医院和医美项目上需要大量的科普,整个行业缺少公信力,我希望通过互联网工具给医美行业带来一定的革新。”
2020年5月,陈小丫开始筹备“医美+直播”的新赛道。在她的愿景里,通过短视频和直播这些高效的工具,推动医美行业的信息对称,建立一个行业信任机构,打造一个让消费者可以闭上眼睛放心选的轻医美交易平台。
用品牌重建消费者信任
“当下中国的轻医美市场大约有2000亿左右的规模,并每年以20%-30%的速度在递增。在发达国家,人均医美消费大概占15%-20%;在我国,人均医美消费大概在3.8%-5%之间。我认为在未来的几年内,医美行业一定是万亿级的市场。”
在这个万亿级的市场里面,如何能够把握行业风口,在新的赛道里面成为头部企业,是陈小丫现在所面临的挑战。与之并存的挑战,还有消费者对医美行业的信任缺失。
在医美行业蓬勃发展的当下,黑医美、黑机构、黑医生、黑场所、黑针剂屡见不鲜。数据显示,2019年中国具备医疗美容资质的机构约13,000家,在这些合法机构中,依然存在15%的机构有超范围经营的现象。医美非法从业者十万以上,合法医师仅占28%。
重塑消费者与行业的信任关系是最关键的突破口。
“在重塑消费信任这一端口,我们选品的通过率在5%左右。我们对于医院的要求除了基本的所要具备的资质以外,医院的医生技术水平,医疗器械的正品溯源,品牌授权和采购源头都要做备案调查,除此之外,还会对医院最近三年的消费评价,是否受过行政机关处罚,有没有医疗设备问题做调查。”
陈小丫认为,对于医美医院的严格把控和筛选,是搭建与消费者信任的纽带,为消费者的健康安全负责,也是助力中小医美机构健康发展的桥梁。
在产品端口的品控上,陈小丫要求破皮的产品项目不做,做的是不破皮、无创恢复期非常短的新型科技医美。在途锐杰服务的用户里,有70%的用户需求的医美项目是自然变美的状态,维持年轻态做抗衰保养类的项目。
在产品推向市场的过程中,途锐杰会做很多消费决策的影响。比如在2021年,途锐杰和美国赛诺秀合作,推出专场活动,成为赛诺秀最新抗衰仪器5D胶原光的全国总代。它们在小红书上邀请了七八百个达人和博主,到线下医院体验赛诺秀,把她们真实的体验通过段视频的方式发布到各大社交媒体平台上,再通过达人博主的影响力带动整个圈层对于这个产品的接受度,反向倒推市场端。通过民间自发的消费需求,来驱动到b端,是现在医美市场整合的重要营销模式。
通过严选筛选出有优质消费服务能力的医院,把优质的用户筛选出来,推送到线下医美医院,形成整个产业链的闭环,这是途锐杰的优势。
积极构建行业生态链
在对接医院的过程中,陈小丫及其团队发现很多线下医美医院的运营能力是偏弱的,而途锐杰所擅长正是在新媒体领域获取优质内容,获取优质用户,从而给医院带去高质量的用户群体。
“我们希望在未来跟医美医院共建医美综合体,通过线上社群和私域的运营。给用户会员的专属身份,而线下深度合作的医美医院,更像是一个活动运营中心,为会员深度用户提供优质生活方式,提供更多服务产品,组织科普活动等。”
在构建行业生态链的过程中,陈小丫看到了品牌连锁的机会。
“优质的品牌连锁会拿到优质的供给端资源,通过品牌连锁化能够解决行业的信息不对称以及信任不传递的问题。因为品牌有服务的标准,也有价格的标准。未来消费者选择医美项目和医美医院,不会再像今天这样需要通过大量的引流才能到线下去消费,这个是品牌连锁的机会。”
除了品牌连锁,在医美行业中,医生这股强大的力量是不能忽视的,因为轻医美非常重要的供应链是医生的技术,技术是医美行业的核心竞争力。未来,中国的医美市场会像发达国家那样,医生精品连锁医院也会大量的如雨后春笋般冒出来,线下物理空间也会诞生大量的互联网医院,这也是市场机会。
无论哪种机会,都离不开获客问题。而对于途锐杰来说,与跟多的轻医美、医美供应链供给端厂商去形成上游的产业联盟,通过我们对于产品的整合和项目的包装,为轻医美市场带来更多更好的项目,通过大数据和消费者研究,在整个医美和轻医美市场里面形成一个大的流量路,与品牌方和项目方共同形成新的供应链端。
同时,途锐杰还可以帮助中小型医美机构解决顾客转化率低、预算有限、销售费用高等问题,输出服务体系,赋能到医美医院,让它们能够快速和移动互联网、新媒体接轨,帮助它们流量拉新,解决获客的痛点,驱动品效合一。
借力互联网成功突围
机会永远留给有准备的人,陈小丫对记者说:“途锐杰是一家非常年轻的公司,过去医美直播是在直播体系下孵化出来的,虽然正式成立公司的时间不长,但是研究整个产业和消费者花了三年的时间。”
诚然,陈小丫以其独特的行业视角和跨界优势,带领途锐杰迅速突出重围,成为国内首家医美单场直播破亿的医美直播机构。
那么,如此大的流量是如何转化而来的呢?
“我们是通过在社交媒体、短视频还有大量图文去触达我们的用户,我们所有的内容都是基于消费者的消费习惯,用她们喜欢的内容方式与她们沟通,我们服务的基本上是85后90后这样的中坚力量,她们这一代人不喜欢被广告,比较喜欢被她所喜欢的网红KOL这个圈层所推荐和分享。”
基于此,途锐杰与医美垂直领域头部主播达成深度合作,并搭建网红主播培训学院,与天猫、阿里健康、百亿生活等流量平台联手,为具备专业技术的医生提供平台。
“把所有营销手段和营销链路都能够在线化,搭建数字化产品库,建立供应商系统,布局覆盖到全国68个城市。无论线上有多么庞大的流量,都能够派单到线下,让顾客享受到非常便捷的体验。”
由此,通过前期图文种草和大量的知识科普,让消费者充分了解这个项目,直播间就自然而然地成为了收银台付款的环节。
如果说外部的流量为途锐杰的强势“破圈”提供了强有力的支撑,那么内部的团队管理则是公司得以“破圈”的保障。
“我希望我们在打造服务中台的过程中,能够赋能到我们的团队,所有途锐杰的小伙伴,能够有机会通过赛马的方式把项目跑出来,我们现在打造的这个共创模型能够赋能到他,希望让每个优秀的人都能够赢得尊重和财富”这是陈小丫对员工的希冀,也是她与途锐杰目前在努力的方向。
工作中,她会更多的考虑员工,生活中,她却没有过多的时间陪伴家人。
“我儿子今年已经5岁了,我基本上没有时间陪他,能陪他的时间只有在早上,晚上回家他基本已经入睡了,我现在基本上是两点一线,能够挤出来工作的时间都在工作,我认为事业和家庭是没办法平衡的。”陈小丫说道。
正是家人的支持,自己对梦想的不懈追求,最初的那份勇气和决心,让她能够在这条新型的多元化赛道勇往直前,带领途锐杰成为医美行业革新者和领军人。
人生不设限,未来无限可期,困难从来都不是前进路上的绊脚石,从解决困难的过程中找到方法才是关键。记者从陈小丫身上看到最多的是她无畏的勇气,坚定的决心,她的大方、自信、逊志时敏。
在医美直播正当时的现在,陈小丫以其独特的视角和前瞻性,创就了医美加直播的全新体系。在不久的未来,途锐杰也将实现整个产业链供应,赋能医美行业,为整个产业带来全新的变革,提升整个产业的运营效率。
快问快答:
Q:“您的梦想是什么?”
A:“希望不辜负自己,做一个有价值的人,成为一个有用的人,优秀的人,希望搭建一个平台,去成就和赋能到更多的人。
Q:“您一年中有多少时间在企业管理上?”
A:“基本上是360天,春节会休假几天,其他时间都在公司,因为公司现在还需要我注入更多的心血。”
Q :“对您来说什么是第一位的?”
A:“现在阶段工作是我的第一吧,因为背负太多的责任和梦想要去实现。”
Q:“您最喜欢的一句话或者是人生格言是什么?”
A:“我的偶像是埃隆马斯克,他说:任何事情只要我想,我一定能做到,虽然我还不知道那个方法是什么,这是我一直信奉的格言。”
免责声明
本网刊发或转载各类资讯,是出于传递更多信息之目的,并不以赢利为目的,也不意味着赞同其观点或证实其内容的真实性。
C2CC历来重视版权等知识产权保护,如本网转载之部分资讯、稿件涉及版权等问题,请作者在本网发布该文两周内速来电或来函与我们联系,C2CC会及时处理。
凡本网原创稿件,版权归本网所有,并遵循CC创作共用约定。其他媒体(包括网络媒体和传统媒体)转载C2CC原创稿件时须在明显位置注明信息来源:C2CC中国化妆品网。


