抢占700亿市场!卖爆的美妆次抛护城河如何构建?| 科技新生力

技术创新。
近期,各大资讯平台的推送栏被华熙生物与巨子生物的“成分之争”霸屏,从玻尿酸与重组胶原蛋白的技术博弈,到双方你来我往的舆论攻防,这场美妆行业的巨头“商战”引发全民热议。
当大众沉浸于“吃瓜”和寻求真相时,其中涉及的次抛赛道,却悄然释放出更具价值的行业信号——这种曾被视作小众的包装形态,正在两大巨头的角力中,显露出改写美妆市场格局的巨大潜力。
美ONE数据显示,次抛成为“带货一哥”李佳琦直播间中的爆品,截至5月18日,在本次618李佳琦直播间中,次抛产品的相关链接销量已经超62万单,客单价从40-1500元左右不等。618激战正酣,次抛成为这场电商“年中大考”中的优秀选手。
次抛产品对标着成分鲜活、高效即时、便携易带的特点,越来越成为消费者的“心头好”。根据博研咨询数据预测,2025年中国次抛护肤市场规模将突破700亿元。在当下精准护肤成为消费新刚需的背景下,次抛或能爆发出下一个千亿级市场。
01
老牌新锐齐发力, 次抛品类出现新增量
次抛热度的飙升,绝非偶然。
随着消费者对护肤的要求越来越高,传统护肤品在活性成分保存、使用便捷性等方面的短板逐渐暴露。而次抛产品,凭借其“一次一支,精准定量,无菌保鲜”的独特优势,恰好满足了消费者对于高效、安全、便捷护肤的需求。如今,市面上的次抛产品以及消费者对“次抛”的认知,主要集中于精华类产品。
一、次抛原料/成分百家争鸣
1、华熙生物:首发玻尿酸次抛产品
华熙生物旗下品牌润百颜,是国内次抛市场上较早“吃螃蟹”的美妆品牌,其于2018年,首次面向消费者推出玻尿酸次抛产品。此后,华熙生物不断在次抛上发力,旗下的另一品牌夸迪,也推出了多款备受欢迎的次抛精华。
有业内人士称,当谈到次抛时,润百颜的玻尿酸次抛产品仍会被率先提及,甚至直接将玻尿酸与次抛划上等号。
2、巨子生物:重组胶原蛋白次抛精华
但是,次抛作为一种包装方式,并不局限于玻尿酸这一种功效原料。
2021年,有着“重组胶原蛋白第一股”之称的巨子生物进军次抛赛道,并推出可复美Human-like重组胶原蛋白肌御修护次抛精华,凭借着重组胶原蛋白这一核心成分,2年后全渠道就突破了8亿元,快速成长为超级大单品。次年,巨子生物又推出次抛精华“可丽金嘭嘭次抛精华”。
3、丸美:抗老/提亮次抛精华
丸美,作为国内专注眼部护理与生物抗衰老研究的行业领军品牌,在次抛领域也成绩斐然。其小金针抗衰次抛精华作为2022年的主推爆品,全年单品GMV超过了9000万元。2025年,丸美推出了全新玻光次抛精华——丸美玻色因光甘草定极光次抛精华液。这款产品针对中国女性肌肤“不暗沉、不发黄、无瑕疵”的需求,将玻色因与光甘草定这两大明星成分巧妙融合。
4、新锐品牌布局次抛产品
除了这些老牌美妆企业,一些新锐品牌也在次抛市场崭露头角。春日来信、达肤妍、瑷尔博士、谷雨、凌博士等新锐品牌纷纷布局次抛产品,它们凭借独特的成分组合、新颖的包装设计以及精准的营销策略,吸引了众多年轻消费者的目光。
例如,春日来信的VC次抛精华,以高浓度的原型VC为核心成分,搭配稳定技术,在提亮肤色、抗氧化方面效果显著,成为了“成分党”们的心头好。
二、次抛功效日益多样化
1、医美次抛产品涌现
在场景化需求的驱动下,次抛产品的功效也日益多样化。除了常见的保湿、修复、抗衰功效外,针对不同场景和肤质的次抛产品不断涌现。
针对医美场景的次抛产品,目前已成为热门,例如谷雨将医美术后市场作为锚点,以光能复原次抛+冷霜组合,切入修复场景;敷尔佳将医用敷料“次抛化”,推出透明质酸钠修复液;福瑞达将透明质酸与水光针技术结合,推出械字号次抛。
2、新推敏感肌可用的防晒次抛
传统防晒产品因配方刺激性或防护单一,难以满足敏感肌对安全性与功效的双重需求。今年4月7日,连续四年蝉联中国防晒护肤品销量榜首的MISTINE蜜丝婷,重磅推出了“敏感肌可用”防晒次抛新品,实现“防晒黑、美白、抗光老”三效合一。
3、洁面、洗护、美瞳也可次抛
当次抛概念在护肤与防晒领域展开,这一“单次封装、精准定量”的技术更是以惊人速度向洁面、洗护、美瞳等细分赛道渗透。
品牌Nan将护发精油装入独立玻璃次抛罐,单罐定量设计精准匹配单次使用需求,彻底解决传统瓶装“倒多倒少”的用量难题;雪玲妃、初颜博士等品牌针对差旅场景痛点,推出次抛型洗面奶,实现“一支一洗”的便携体验,成功将洁面步骤融入移动生活场景;拉拜诗、Moody等隐形眼镜品牌则应用次抛逻辑,将日抛镜片与独立护理液集成于密封泡舱,重新定义美瞳佩戴的卫生标准。
这些创新实践打破了“次抛=精华护肤品”的固有认知,通过“剂量精准化+场景定制化”的双重逻辑,推动次抛技术向个护全品类渗透。
据魔镜数据显示,2024年非护肤类次抛产品增速达178%,其中洁面、洗护、美瞳相关品类贡献39%增量,展现出“万物皆可次抛”的市场潜力。
02
价格战硝烟弥漫, 技术成品牌护城河
随着越来越多的品牌进入次抛赛道,市场竞争日益激烈,为了争夺市场份额,美妆品牌之间的价格战愈演愈烈。
根据市场监测数据显示,次抛品类早期定价呈现明显的中高端定位。以夸迪“蓝次抛”为例,2022年电商大促期间单支售价约6元,同期行业内多数品牌常规单品单价稳定在6-10元区间,部分主打科技成分的产品甚至突破15元/支。而2024年双11促销周期内,市场价格体系发生显著变化:主流品牌单支均价下探至3-5元,价格带呈现明显下沉趋势。
淘天平台上,可复美与科兰黎仍维持5元以上定价外,其余品牌主力单品均跌破5元防线——其中ORGINESE、儒意等品牌爆款单品单支售价已低于2元,价格带直逼大众快消品水平。
抖音渠道的价格内卷更为激烈。国货品牌价格集中在2~8元/支,抖音价格更低,娇润泉1.97元/支,而国际品牌如伊丽莎白雅顿为4.8元/粒。
价格战的背后,一方面是品牌为了吸引消费者、快速抢占市场份额的无奈之举;另一方面,也反映了次抛市场竞争的激烈程度。
长期的价格战对于品牌和整个行业来说,并非好事。过低的价格可能会导致产品质量下降,品牌利润空间被压缩,从而影响品牌在研发、创新等方面的投入,阻碍行业的健康发展。
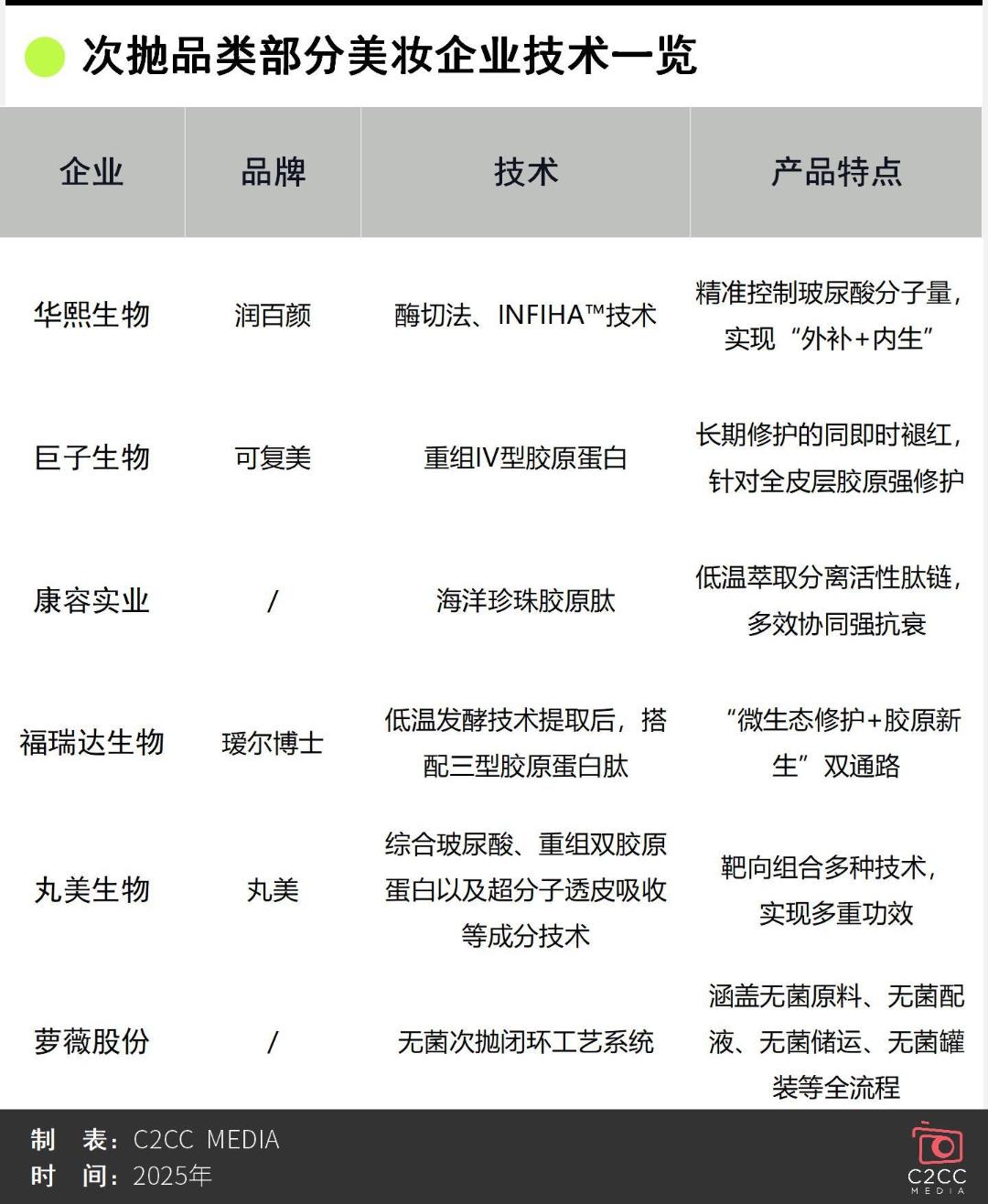
因此,在次抛市场竞争日益白热化,技术创新成为了各大品牌突出重围的关键。除了上述提到的华熙生物和巨子生物等大厂外,越来越多的品牌瞄准成分创新,开始挖掘新的活性成分,并将其应用于次抛产品中。
1.低温萃取分离活性肽链,多效协同强抗衰
作为一家从事次抛化妆品及BFS无菌灌装OBM/ODM企业,广东康容实业有限公司于2024年成功研发出海洋珍珠胶原肽,并运用于次抛精华、冻干面膜等核心产品线。该原料是采用低温生物萃取技术从深海珍珠母贝育珠囊分泌液中,分离出富含牛磺酸与珍稀氨基酸的活性肽链,能够在抗衰修护场景中实现多维功效协同。
2.低温发酵提取形成双通路,领跑微生态护肤
在益生菌领域,瑷尔博士推出的益生菌胶原次抛,采用低温发酵技术从乳酸菌代谢物中提取后生元复合物,搭配三型胶原蛋白肽形成“微生态修护+胶原新生”双通路。该配方可使经皮水分流失减少、敏感肌泛红面积缩小,成为微生态护肤赛道的明星产品。
3.技术靶向组合,实现多重功效
品牌也在尝试跳出功效的单一逻辑,探索更具靶向性的组合方案,更精准的狙击消费者的多元诉求。
例如,丸美胶原小金针精华综合玻尿酸、重组双胶原蛋白以及超分子透皮吸收等成分技术,实现紧致抗皱、修护敏感肌、补水提亮三重功效。
4.利用无菌次抛闭环工艺,涵盖制作全流程
生产工艺的创新也为次抛产品的品质提升提供了有力保障。作为无菌次抛制造的创领者,广州萝薇股份自2018年已开始涉足次抛护肤,率先从德国引进吹灌封无菌次抛生产设备,构建起无菌次抛闭环工艺系统,涵盖无菌原料、无菌配液、无菌储运、无菌罐装等全流程。目前,该企业已成为全球OEM/ODM全产业链次抛类领军代工企业。
03
次抛的繁荣背后,是“伪需求”的泡沫盛宴?
看似繁荣的次抛市场,实际上也面临着诸多问题。
1.次抛包装环保化成趋势
随着消费者环保意识的不断提高,次抛产品的环保问题也日益受到关注。虽然次抛产品的包装相对小巧,但由于其一次性使用的特性,大量的塑料包装废弃物给环境带来了较大的压力。目前,大部分次抛产品的包装材料难以降解,在自然环境中需要很长时间才能分解,这对生态环境造成了潜在威胁。
一些品牌开始尝试采用可降解材料来制作次抛产品的包装,如采用纸质包装、可降解塑料等。然而,这些环保材料的成本相对较高,可能会导致产品价格上升,影响消费者的购买意愿。
目前,润百颜、绽美娅、可复美、欧诗漫等多个品牌皆已开启空管回收计划,鼓励消费者将使用后的包装进行回收,实现资源的循环利用。
例如,今年4月,欧诗漫发布次抛空管回收第二期,对不同品牌的次抛空管均进行回收,不同档的管数还能兑换相应礼品。据官网资料显示,第一期回收计划共回收57W+支空管,这极大地助推解决次抛包装的环保问题。 环保可持续发展已经成为全球共识,次抛市场也不例外,美妆品牌响应环保号召已是大势所趋。
2.一次用不完,两次又失活
小红书上关于次抛的帖子有66W+,2W+件商品,拥有庞大的流量矩阵;抖音上相关话题播放量也超40亿次,但其中不乏有关“次抛一次用不完很浪费”“次抛包装打开很费力”等声音。
尽管许多品牌向消费者解释,次抛精华等产品打开之后,能够继续盖回去。不少用户仍旧担心一开一合会破坏产品的活性,“毕竟这是以高活性、密闭性包装为特色的”。另外盖子体积小,随手一放便会“消失不见”。
因此,在次抛产品设计上,美妆品牌也可以从消费者的使用体验出发,进行创新。比如,开发更加便捷、有趣的包装形式,像采用按压式、旋转式等新的开启方式,在剂量上可以适当减少,总支数增加等,来提升消费者使用产品时的便利性和愉悦感。
3.线下市场打不出电商平台的耀眼“战绩”
次抛产品在线下渠道的发展面临困境。相关数据显示,2025年Q1次抛品类增速达美妆大盘的3.2倍,线上渠道贡献89%销售额。线上的爆火,与线下的冷淡局面形成强烈反差。
从消费行为看,30支装次抛精华动辄200-300元的客单价,平均一支7、8元,消费者更愿意单支购买,这与线下消费者"即兴购买"的习惯形成天然壁垒。并且面膜、面霜等传统品类可通过"开架试用+促销员讲解"形成转化闭环,次抛却因"无菌封装"特性、整盒试用面临“拆卖损耗”,这极大地拉高了体验的成本。
要想突破线上线下难以协同的难题,美妆品牌或许可以从构建包装设计(如推出10支便携装)到渠道分润(线上线下价格防火墙)的全链路体系上下手。
当下,美妆次抛市场在经历了快速发展后,正站在一个关键的转折点上。虽然面临诸多挑战,但同时也蕴含着巨大的机遇。诸多美妆品牌在次抛赛道已展开深层的技术博弈,希望在这700亿的赛场中拔得头筹,而如何开展技术创新,牢固构建次抛产品的护城河,并进行科学传播,将是这一快速增长品类背后的关键内核。
免责声明
本网刊发或转载各类资讯,是出于传递更多信息之目的,并不以赢利为目的,也不意味着赞同其观点或证实其内容的真实性。
C2CC历来重视版权等知识产权保护,如本网转载之部分资讯、稿件涉及版权等问题,请作者在本网发布该文两周内速来电或来函与我们联系,C2CC会及时处理。
凡本网原创稿件,版权归本网所有,并遵循CC创作共用约定。其他媒体(包括网络媒体和传统媒体)转载C2CC原创稿件时须在明显位置注明信息来源:C2CC中国化妆品网。


