2025抗老黑科技:从耐受到重建,再到“长寿护肤” | 科技新生力

科技可信、体验可感的抗衰价值体系。
什么是抗老护肤?
通过护肤手段,延缓皮肤老化过程,改善皮肤松弛、皱纹增多、光泽度下降等衰老迹象的护肤方式。
过去几年,“早C晚A”“抗糖抗初老”“早P晚R”成为了抗老护肤的热门,都市丽人的护肤信仰;近年来,随着轻医美、跨境医美、男士医美的火爆,光子嫩肤、童颜针等注射填充逐渐成为了主流,消费者对于快速起效的轻医美项目,彰显出了旺盛的消费需求;彩妆领域,“裸妆”“原生肌”成为审美焦点,小规格、多功能、妆养合一的粉底液或粉饼销量在天猫增速最快,成为Z世代追求“保留原生特质”的代表。
2025年,抗衰护肤领域正经历一场深刻的变革,其核心是从对抗皱纹的浅层护理,转向延长皮肤健康寿命的系统性科学管理。背后的驱动力量是在经济下行、萧条美学盛行的大背景下,消费者愈发理性,不再盲目追逐“猛成分”,他们更追求有科学实证支撑的真实效果,更强调耐受性、体系化验证和长期坚持。
据魔镜洞察与天猫美妆数据,今年1–8月抗老护肤品市场整体规模超过850亿元,同比增长约11%,可见,美妆个护依然是最具韧性的细分赛道。
那么,在抗衰护肤领域,呈现出了哪些创新的成分、技术和科技呢?国内外美妆品牌在研发上又有哪些新突破呢?
笔者就从2025年1-10月国内外品牌推出的抗衰护肤新品中,窥探一二。
01
国际品牌:科学理念升级,
从“抗衰老”到“肌肤长寿”
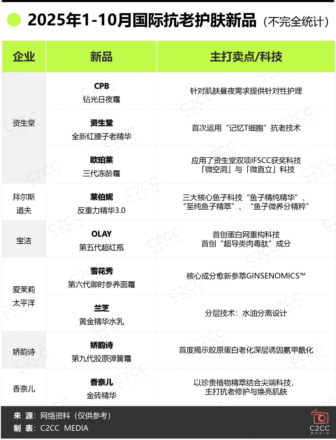
近年来,国际美妆企业品牌更强调细胞级修复、长寿护肤叙事,用科研感支撑高端产品的价格带。
一、肌肤长寿科学落地,从细胞机制到整全抗衰的范式升级
肌肤长寿科学的落地,已成为今年抗衰领域的核心科研底色。各大国际美妆巨头纷纷将前沿生物医学成果转化为具象护肤方案。
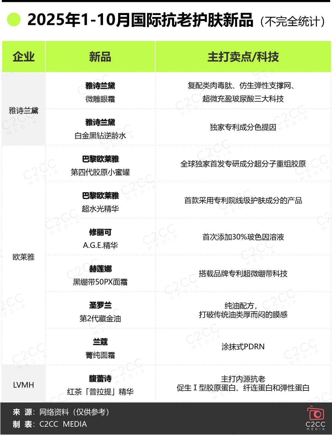
典型如雅诗兰黛,将凝聚15年科研成果的独家专利成分色提因™,汇聚于冻龄白金系列新品,7月重磅发布了长寿科学理念集大成的新品——全新雅诗兰黛白金「黑钻逆龄水」。据悉,该成分可以激活皮肤中的长寿肌因SIRT1,3,6,2,从而实现源头上逆转细胞衰老。
爱茉莉太平洋旗下雪花秀联合美国约翰霍普金斯大学医学院,从表观遗传学角度验证“DNA甲基化模式对肌肤衰老的调控作用”,并将其落地于第六代御时参养面霜。9月,雪花秀以上海为中心,在全球主要城市同步上市了该产品。
该产品核心成分愈新参萃GINSENOMICS™*能高效转化人参皂苷为高浓Compound K,精准调控18个皮肤愈新信号,增强皮肤自我修护与稳态维持能力。
兰蔻菁纯面霜、欧莱雅超水光精华均创新采用PDRN,通过增强细胞能量代谢延缓老化。其中,欧莱雅超水光精华是其首款采用专利院线级护肤成分的产品,将医美级抗衰功效融入日常护肤。
二、医研同源深化,“体外美容”居家化,专业功效场景破壁
在医研同源的深化上,美妆品牌纷纷将医美机构的专业抗衰逻辑转化为居家护肤方案,通过院线技术家用化、医美项目模拟化,实现专业抗衰无需医美场景的消费体验革新。
例如,3月上新的莱珀妮反重力精华3.0融合三重鱼子科技,旨在将专业美容机构的功效诉求居家化。
雅诗兰黛微雕眼霜于7月推出,该产品复配类肉毒肽、仿生弹性支撑网、超微充盈玻尿酸三大科技,分别模拟肉毒素抗皱、热玛吉提拉、玻尿酸填充三大医美项目。
8月推出的修丽可A.G.E.精华产品设计理念模仿了热玛吉这类射频技术的作用方式——通过刺激深层胶原蛋白再生以达到紧致效果。A.G.E.精华旨在通过顶尖生物化学科技,实现“院线级家用护理”的体验。
三、成分迭代升级,明星抗衰成分持续深耕
多个品牌围绕胶原白蛋、波色因、胜肽、植物活性成分等明星抗衰成分进行创新升级。
8月,欧莱雅新品第四代胶原小蜜罐突破性引入品牌首发的超分子重组胶原,一举攻克胶原吸收难题。同时复配四大胜肽,能够激活28种关键胶原和蛋白,让抗老功效更快速、更强劲,助力肌肤呈现立体紧致的饱满状态。
8月,赫莲娜黑绷带50PX面霜,则以50%高浓度玻色因溶液为核心,突破性配比直击22项肌肤老化痕迹,激活深层再生力。
据悉,该产品通过京东美妆大规模、多渠道派发试用装,有效触达了潜在的高质量客群,新品首发当日创下品牌近5年销售纪录,并获得2025年天猫金妆奖之年度TOP单品奖。
OLAY基于胜肽领域的深厚研究,在8月全新推出的第五代超红瓶面霜中,将自研超导类肉毒肽作为核心亮点。相较于传统类肉毒肽和普通胜肽,它具有更强的渗透能力,能够更深入肌肤底层发挥作用。与7重胜肽复配使用,淡纹速度显著提升,可有效抚平包括动态纹、静态纹在内的各种纹路,为肌肤带来全方位的紧致与平滑。
02
国货超越
深耕自研成分,竞逐科技前沿
一、从笼统抗老到分层精准干预,构建立体修护体系
2025年,国内品牌在抗衰技术上实现了从全脸笼统抗老到分层精准干预的突破,通过对皮肤结构的深度解析,针对不同层次的衰老诱因定制解决方案。
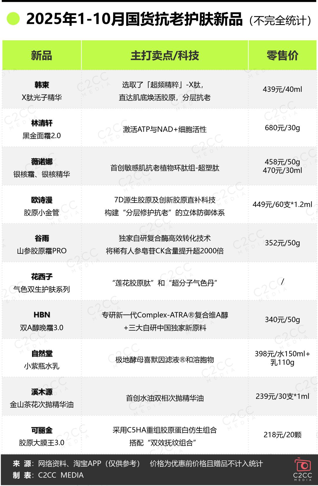
2月,韩束X肽光子精华就借力王牌成分X肽,模拟射频项目原理,精准作用于不同层次,表皮层淡化细纹、基底膜收紧轮廓、真皮层充盈胶原,实现“分层起效、协同抗老”。
目前,“X肽”已广泛应用于X肽面霜、X肽光子精华、X肽水乳等产品中,并深受消费者青睐。据品牌方介绍,上线不到1年,X肽系列全渠道累计销售额已突破2亿元。
3月,欧诗漫胶原小金管则以7D源生胶原及创新胶原直补科技为核心,突破单一胶原技术瓶颈,针对皮肤三大层次实现分层修护,相比传统产品抗老维度更全面,构建起“分层抗衰”的立体防御框架。
10月,夸迪CT50能量爆珠精华创新“水油包裹双生抗老体系”,水相精华以5重抗垮肽搭配“CT50细胞级抗老专利科技”,从细胞线粒体层面激活能量,最终实现全脸分层抗皱,将“分层干预”延伸至细胞级维度。
二、次抛从小众选择升级为抗老标配,高活性需求驱动技术迭代
次抛包装凭借“高活性保鲜、单次精准剂量、无防腐安全”的优势,成为2025年抗老新品的核心载体,品牌们通过次抛技术将高功效成分的活性发挥到极致。
截至2025年10月,至少有珀莱雅红宝石次抛、百雀羚多肽聚胶塑修次抛、欧诗漫胶原小金管、溪木源金山茶花次抛精华油、可丽金胶原大膜王3.0,5款重点次抛产品面市,覆盖不同抗衰需求场景。
以9月上新的珀莱雅红宝石次抛为例,其首创黄金酶・肽配方,人体同源SOD酶清除自由基、无花果蛋白酶萃加速肌肤更新、类微电流肽刺激胶原合成,实现“即时提拉+长效抗衰”的多重功效,体现次抛剂型对高活性成分的承载能力;
2024年功效型次抛产品(如抗老、修护类)增速达75%,远超普通护肤品,印证消费者需求。品牌们也在次抛技术上持续迭代,如微囊包裹、靶向释放等创新进一步提升了次抛的功效上限。
三、合成生物学成核心竞争力,兼顾高活性与低致敏性
国内品牌正借力合成生物学技术,突破传统成分提取局限——从天然活性物质中提取并优化成分,实现“抗衰+屏障修护”的高效协同,同时解决“高活性成分易致敏”的行业痛点,成为2025抗老新品的关键差异化方向。
福瑞达生物与齐鲁工业大学王瑞明教授团队经过长达20年的研发,最终实现了高纯度王浆酸的高效生物合成;并于2024年7月完成国内首个王浆酸化妆品新原料备案,成为首个完成王浆酸化妆品原料备案的企业。
8月推出的瑷尔博士王浆酸抗衰全系列就以合成生物王浆酸为核心,搭配类肉毒素、MATRL3000等成分,既内源性修护屏障,又实现细腻紧致、舒缓提亮等多重功效,
自然堂依托合成生物发酵技术,研发出核心成分“喜默因发酵滤液+溶胞物”。在4月新品小紫瓶系列水乳中,该成分能从根源改善因熬夜、压力导致的“疲惫式衰老”,是合成生物成分在抗衰领域的典型应用。
03
萧条美学下的抗衰理性化
消费者从猛成分速效转向耐受及长期坚持
在“萧条美学”的消费语境下,抗衰护肤正在经历一次从“猛成分速效”到“耐受友好、体系化验证、可长期坚持”的转向。消费者不再盲目追逐功效叠加,而是更看重长期安全性与科学背书。
面对这一需求,国内外品牌走出了差异化但目标一致的路径。国内品牌通过平价胶原重建、耐受升级A醇、递送平台等创新,把抗衰护肤拉入“敢用、能用、长期用”的区间,让用户买得起也能坚持用;国际品牌则更多选择在科研叙事和高端服务上拉高天花板,通过大数据、AI平台、细胞修复与长寿科学,塑造“未来感”与“高可信度”的解决方案。
本质上,国内外品牌的探索均围绕同一个核心问题:如何让消费者“相信抗衰效果,并愿意长期坚持使用”。
但要实现这一目标,仅靠新品与技术创新仍有缺口,当前抗衰赛道亟待补齐“信任支撑”短板:
1.科研成果需依托更扎实的验证体系证明实效,如多中心临床试验、长期用户跟踪
科研有效性的核心在于可复现、可追踪的验证逻辑,多中心临床试验与长期跟踪是突破实验室数据陷阱的关键。
例如,贝泰妮集团旗下专业婴童功效护肤品牌薇诺娜宝贝针对0-2岁特应性皮炎(AD)患儿开展研究,前后历时5年之久,研究样本超过300例。在研究团队的精耕细作之下最终验证了薇诺娜宝贝舒润霜对0-2岁婴儿的特应性皮炎的治疗效果。
目前该成果已经在国际期刊上发表,形成“临床数据-学术认可-用户实效”的完整链路。
2.行业需建立更清晰的标准规范,规避“概念炒作”“成分虚标”等问题
标准缺失是概念炒作、成分虚标的核心诱因,而龙头企业与监管政策的双重发力正在重构行业秩序。
华熙生物主导修订的QB/T 4576-2023《透明质酸钠》行业标准于2024年7月1日正式实施,不仅将“透明质酸”“玻尿酸”等商品化名称纳入规范,更推动其专利“高效液相色谱法”成为含量测定的行业基准,从技术层面堵死成分虚标的操作空间。
3.品牌需通过更透明的沟通方式传递真实价值,让科技不再“自说自话”
透明沟通的本质是将研发逻辑转化为用户语言,核心在于公开数据、解析机制。
5月,国牌护肤创福康、韩束就分别发布了三支指向科学传播的短片——胶原蛋白、环六肽-9的故事,让前沿科技走出实验室,以通俗化表达触达用户。
唯有将科学证据链与长期使用体验深度结合,才能真正让消费者建立信任,这亦是国内外品牌在抗衰赛道持续突破的核心方向。
总结:2025年抗衰新品战场,呈现出“技术、成分、品类创新交织”的立体图景。品牌若想脱颖而出,不仅需具备硬核的科技背书,更需在成分应用上展现前瞻性,同时通过精准的品类切入与场景化沟通,真正触达当代消费者的核心抗衰焦虑,构建科技可信、体验可感的抗衰价值体系。
免责声明
本网刊发或转载各类资讯,是出于传递更多信息之目的,并不以赢利为目的,也不意味着赞同其观点或证实其内容的真实性。
C2CC历来重视版权等知识产权保护,如本网转载之部分资讯、稿件涉及版权等问题,请作者在本网发布该文两周内速来电或来函与我们联系,C2CC会及时处理。
凡本网原创稿件,版权归本网所有,并遵循CC创作共用约定。其他媒体(包括网络媒体和传统媒体)转载C2CC原创稿件时须在明显位置注明信息来源:C2CC中国化妆品网。


